+-
下周二,教师资格笔试成绩可查询!面试报名也要启动啦

2018年下半年中小学教师资格考试笔试成绩将于12月11日公布。符合福建省报考条件,笔试所有科目合格且成绩均在有效期内的考生,别忘了报名参加面试。



一、笔试成绩查询



2018年下半年中小学教师资格考试笔试成绩由教育部考试中心于12月11日公布。考生可凭本人姓名、身份证号码登录教育部中小学教师资格考试网站(ntce.neea.edu.cn)查询。如对笔试成绩有异议的,可在成绩公布之日起10个工作日内,向笔试所在地设区市教育考试机构提出复核申请。



二、报考条件



符合以下基本条件的人员,可以在我省报名参加教师资格考试:



1.具有中华人民共和国国籍;


2.户籍或人事关系在福建省;


3.遵守宪法和法律,热爱教育事业,具有良好思想品德;


4.符合申请认定教师资格的体检标准;


5.具备《教师法》和《教师资格条例》规定的相应学历(我省普通高等学校在校三年级以上学生,可凭学校出具的在籍学习证明在就读学校所在地考区内报考):

报考幼儿园教师资格的,应当具备幼儿师范学校毕业及其以上学历;


报考小学教师资格的,应当具备中等师范学校毕业及其以上学历;


报考初级中学教师资格的,应当具备高等师范专科学校或者其他大学专科毕业及其以上学历;


报考高级中学、中等职业学校教师资格的,应当具备高等师范院校本科或者其他大学本科毕业及其以上学历;


报考中等职业学校实习指导教师资格的,应当具备大学专科毕业及以上学历,同时还应具备相当于助理工程师以上专业技术资格或者中级以上工人技术等级。


按照教育部的规定,未经省级教育行政部门核准并报教育部备案的中等职业学校学前教育、小学教育等教育类专业的毕业学历,不能作为申报幼儿园、小学教师资格考试的合格学历。


6.被撤销教师资格的人员,5年内不得报名参加考试;受到剥夺政治权利,或故意犯罪受到有期徒刑以上刑事处罚的,不得报名参加考试。参加教师资格考试有作弊行为的,3年内不得再次参加教师资格考试。


三、面试内容及科目


1.面试内容:面试采取结构化面试、情境模拟等方式,通过备课(或活动设计)、试讲(或演示)、答辩(或陈述)等环节进行。遵循《中小学教师资格考试标准(试行)》和《考试大纲(试行)》(面试部分),主要考核申请人职业道德、心理素质、仪表仪态、言语表达、思维品质等教学基本素养和教学设计、教学实施、教学评价等教学基本技能。


2.面试科目:幼儿园面试不分科目;小学面试分10个科目,语文、数学、英语、社会、科学、音乐、体育、美术、信息技术、心理健康教育;中学(含中职文化课)教师资格面试科目与笔试报考科目三(学科知识与教学能力)相一致外,新增心理健康教育、俄语、日语科目。中职专业课和实习指导的“专业知识与教学能力”考试,主要结合面试进行考查。请报考中职专业课及实习指导的考生在面试时请携带与报考专业相应的教材到考点报到。


四、面试时间


本次面试时间为2019年1月5-6日。考生具体面试时间、考点信息详见本人准考证。


五、面试报名及现场确认


(一)我省中小学教师资格考试面试采用网上报名、现场确认、网上付费的办法。考生在12月11日- 13日内登录教育部中小学教师资格考试网(ntce.neea.edu.cn)报名,成功提交报名信息后,在规定的时间内到所属考区的现场确认点进行资格审查,审核通过的考生须在12月20日24:00前完成网上付费。我省面试收费按省物价局、省财政厅(闽价费〔2016〕29号)文件确定的收费标准305元/人次执行。没有在规定时间内报名、现场审核及支付考试费的考生将按未报名处理。逾期不再受理补报。


(二)福州(含平潭综合实验区)、厦门、莆田、三明、泉州、漳州、南平、龙岩、宁德、考区只接收户籍、人事关系以及设区市所在地普通高校(全日制)在校生在本考区内的考生的幼儿园学段、小学学段(不含新增科目信息技术、心理健康教育)、中学学段(不含新增科目心理健康教育、俄语、日语)的面试报名及现场审核工作。


(三)莆田学院只接收本校(全日制)在校生的幼儿园学段、小学学段(不含新增科目信息技术、心理健康教育)、中学学段(不含新增科目心理健康教育、俄语、日语)的面试报名及现场审核工作。


(四)报考小学新增科目:信息技术、心理健康教育,中学新增科目:心理健康教育、俄语、日语,中职专业课和中职实习指导教师资格的考生需在网报时选择“福建教育学院”考区,现场确认点安排在福建教育学院。


(五)中职文化课参照高中学科面试考生到相应的考区报考。中职文化课中的心理教育学科由福建教育学院考区负责报名及现场审核工作。


(六)凡报考幼儿园、小学、初中、高中各学科及中职文化课教师资格的考生须在网报时选择参加面试的考区,并在规定时间内到该设区市(考区)指定的现场确认点办理现场确认、资格审查等手续。


(七)现场确认需考生本人携带有关材料前往相应考区指定的地点进行,需携带的材料有:


1.户籍在福建省内的考生。

(1)考生身份证及户口簿原件及复印件。

(2)考生相关学历、毕业证明等原件及复印件。报考中等职业学校实习指导教师资格的同时要提供技术资格证明等原件、复印件。


2.人事关系在福建省内的外地户籍考生。

(1)考生身份证原件及复印件。

(2)提供当地具有资质的人事代理机构出具的人事关系证明原件,或当地工作单位聘用合同及社会保险证明原件和复印件各一份。

(3)考生相关学历、毕业证明等原件及复印件。报考中等职业学校实习指导教师资格的同时要提供技术资格证明等原件、复印件。


3.在普通高校(全日制)就读的大学三年级以上(含三年级)的学生及全日制研究生。

(1)考生身份证原件及复印件。

(2)由学校学籍管理部门或教学管理部门出具的在籍学习证明原件。

(3)报考中等职业学校实习指导教师资格的同时要提供技术资格证明等原件、复印件。


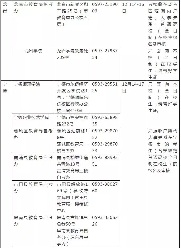
(八)现场确认工作时间为:上午8:30-11:30,下午2:30-17:00,现场确认点地址及现场确认时间详见下表:


六、报名注意事项


(一)考生须本人登录教育部教师资格考试网报名系统进行报名,并对本人所填报的个人信息和报考信息的准确性负责。禁止委托培训机构或学校团体代替报名,如因违反而造成信息有误,责任由考生本人承担。


(二)考生所报类别笔试各科目均合格,且成绩在有效期内,方具备面试报名资格。网上报名系统有判别考生是否具备报名资格的功能,不具备报考资格的考生将无法进行网上报名操作。


(三)考生须认真按本公告要求选择相应的考区报名,并在规定的时间到报名所属的现场确认点进行现场确认。如因未按公告要求选错考区或未进行现场确认造成报名不成功的,责任由考生本人承担。


(四)未参加2018年下半年笔试的考生,在面试报名前需要重新进行注册和填报个人信息,重新注册操作不影响考生的面试报名资格。上传照片标准参照2018年下半年笔试公告要求。


(五)已参加2018的下半年笔试的考生不用重新注册。考生忘记密码可通过以下三种途径重置密码:


1.自助重置密码

考生可通过回答注册时预设的“密码保护问题”自助重置密码。

2.短信获取密码

考生可通过报名注册时所填写的手机号码短信获取密码。注:手机短信为考生重新获取密码的重要途径,在参加中小学教师资格考试期间,请考生慎重更换手机号码。


3.拔打考试中心客服电话

考生可在工作时间内通过拨打教育部考试中心客服电话进行密码重置。(客服电话010-82345677)


(六)准考证由考生自行登录报名系统下载、打印,打印准考证开放日期:2018年12月31日-2019年1月6日。


七、面试成绩查询及合格证明发放


本次面试成绩将于2019年3月5日公布,考生可通过教育部中小学教师资格考试网(ntce.neea.edu.cn)进行查询。已通过中小学教师资格考试(笔试和面试)的考生,可自行登录中小学教师资格考试网站下载、打印PDF版本考试合格证明,并在每年春季或秋季向户籍所在地或工作单位所在地(应届毕业生向就读学校所在地)教育行政部门申请认定相应的教师资格,具体报名时间、流程、需提交的材料等事宜,请问询拟申请认定的教育局。


(via 福建招生考试微言)